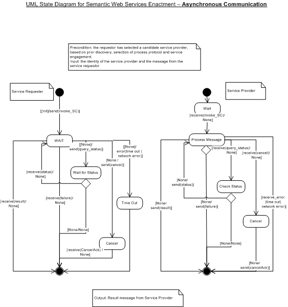
Asynchronous - two ways